This article was originally posted on PinballRehab.com.
Reproduced with permission from terryb.
Written by terryb
This guide will cover troubleshooting a solenoid that locks on when you turn on your game. If the game is not turned off immediately this problem can at best blow the solenoid fuse or at worst fry the coil or circuitry on the power supply board.
[Editors note: Also see how to test solenoid coils, and a section on troubleshooting Williams system 3-7, 9 & 11 solenoids for advanced troubleshooting.]
For our example we’ll use a Twilight Zone (WPC Fliptronics 2) where the right jet bumper locks on every time the game is turned on. Here’s an excerpted version of the Operator’s Manual and WPC Schematic Manual that we’ll use during troubleshooting.
While there are differences between different manufacturers and different board versions within manufacturers, the same general troubleshooting approach applies to any solid state game and the circuits will be fairly similar.
Switch Problem
Note: Some solenoids do not have an associated switch (the knocker, for example) so you can skip to the Solenoid Driver Problems section of the document.
The first step in troubleshooting is to identify if the problem is caused by a normally open (NO) switch that is closed, causing the solenoid to lock on, or the driver circuitry for the solenoid. While the test is simple we first need to prevent further damage by removing voltage from the solenoid.
On later solid state games there is an interlock switch on the coin door that will disable all high voltages to the playfield. If your game has an interlock switch, open the door and turn on the game. The solenoid should not lock on at this point.
If your game does not have an interlock switch we need to remove the solenoid fuse. Twilight Zone has three solenoid fuses, one for solenoids 1 – 8, one for 9 – 16 and one for 25 – 28 (see page 1 in the excerpted manual). If we check the Solenoid / Flasher Table (see page 2 in manual), the right jet bumper is solenoid 14.
So we’ll remove F104 (see page 1 in the manual) and when the game is turned on the coil should not lock on.
Now we need to find the switch number which can be found on the switch matrix or switch location page in the manual (see page 3 and 4 in the manual). The right jet bumper switch is #32.
Go into switch edges test and switch #32 should show as open. If it shows closed the first thing to do is inspect it visually and make sure the contacts are not in fact closed. If it is closed, adjust the switch, and you should be done.
Since this switch is part of the switch matrix there really is no failure that will cause a single switch to show closed when it isn’t (other than mis-wiring). If an entire row or column is reading improperly see Switch Matrix – Theory and Troubleshooting.
Solenoid Driver Problems
We’ll need to know the driver connector and pin info, the driver transistor, color of the driver wire and the solenoid type (low power, high power or general purpose). If we go back to the Solenoid / Flasher Table (page 2 in the manual) we can get the following info for solenoid 14: transistor Q48, driver connector J127 pin 7, driver wire color is brown-blue and the solenoid type is low power, or low voltage.
Note: The driver connections and voltage connections are reversed in the manual. In other words, the driver connection is listed under the voltage connection column.
In our example we have a low power solenoid, but since the general purpose solenoids use similar circuitry we’ll cover both at once. High power circuits add an additional transistor, which we’ll cover in the High Power Solenoids section.
Since we disconnected the solenoid supply voltage we’ll have to do our first test with the game turned off. Note: This same test applies no matter what type of solenoid it is. With your DMM set on continuity/diode test from ground to J127 pin 7. In a working game this should test open. If the TIP 102 (TIP36C in the case of a high power solenoid) is shorted you will read a short with your DMM.
Even if you read a short, indicating the transistor is bad, don’t stop at this point. Other components in the circuit may have also been blown. Also, don’t think you’ve headed down the wrong path if you don’t read a short. That just means something upstream is turning on the transistor when it shouldn’t be on.
From now on we will be testing voltages with the game on. This is the only accurate way to troubleshoot a circuit (as compared to testing transistors with your DMM in diode mode). If you’re worried about taking voltage readings with the game on see this article for an easy, safe way of doing this.
Yes, since we’re looking for a short, continuity testing is probably OK, but there’s no accurate way of testing the IC that controls the circuit. We could assume if one of the transistors tests bad that the IC is OK, but I would really rather not make assumptions and only pull the board once.
Plus you might as well learn how to properly test a circuit. Having said all of that, if you would prefer to test the transistors with a DMM go to Testing Transistors with a DMM. It’s not that testing continuity is a bad way of doing it, just that testing voltages is more accurate and a skill worth learning if you’re going to repair your own pinball.
Low Power and General Purpose Solenoids
Page 5 in our manual provides a generic schematic of the low power solenoid circuit, which is used for the jet bumpers. Page 6 shows the schematic for the general purpose solenoid circuit (you will note they are identical) Some manuals will not have a generic schematic for the solenoid circuits, so just use the circuit board schematic as described below.
Page 7 in our manual displays one page of the schematic for the Power Driver Board from the WPC Schematic Manual (the entire board schematic will encompass several pages). J127 is at the top of the page towards the left side. The schematic provides component designators (Q48, Q47, etc.), which are very helpful and are not provided on the generic schematic.
You can use the board layout page in the manual to find the location of the connector (see page 9 in the manual). In some manuals other major components will also be displayed. Once you’ve found the connector and pin number it’s pretty easy to trace out the circuit.
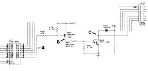
See Image below where I’ve reduced the schematic down to just the circuitry we’re concerned with.
Following are the test readings you should get when the solenoid is on (active) and off (passive).
| A | B | C | |
|---|---|---|---|
| Active | Low | High | Low |
| Passive | High | Low | High |
When test point A is toggled low by the processor, the 2N5401 (pre-driver) is turned on and point B goes high. When point B goes high the TIP102 (driver) is energized and provides a path to ground taking point C low. Since the solenoid supply voltage now has a path to ground, the solenoid is energized. In our case we know the solenoid should not be energized so any reading that does not match the passive state indicates a problem.
We already know that test point C will read low and we can’t test it further since we disabled the solenoid voltage (it will read low no matter what). Plus, since our solenoid is energized it has to be low, the question is why and we’ll start with test point A.
If test point A reads high, the LS374 is good. If it reads low the IC is bad. If the IC is bad you’ve probably found the problem, but you should still test the transistors using continuity, as described below, after you have pulled the board out.
While there are ways to test the transistors under power even if the LS374 is bad, it is more complicated than most hobbyists would want to mess with.
Note: Any time the IC controlling a solenoid is bad you want to also check the diode on the solenoid (see testing info here). The purpose of the diode is to protect the logic circuit from spikes so if we’ve lost an IC, testing the diode is a good idea.
If the LS374 tests good, go on to test point B. If test point B is high then the 2N5401 is bad. If it reads good then the problem is the TIP102. In either case it’s a good idea to replace both when either one goes bad.
At this point you should know what components need replacement and can pull the board. Also, always check the solenoid and solenoid diode if you have blown transistors. The solenoid should read greater than 3 Ohms.
High Power Solenoids
Page 5 in our manual also provides a generic schematic of the high power solenoid circuit (in some cases this is an additional board mounted under the playfield, which will have it’s own schematic). Some manuals will not have a generic schematic for the solenoid circuits, so just use the circuit board schematic as described above .
See Image below where I’ve reduced the schematic down to just the circuitry we’re concerned with. You will note the high power circuitry is very similar with the addition of a TIP36C.
Following are the test readings you should get when the solenoid is on (active) and off (passive).
| A | B | C | D | |
|---|---|---|---|---|
| Active | Low | High | Low | Low |
| Passive | High | Low | High | High |
When test point A is toggled low by the processor, the 2N5401 (pre-driver) is turned on and point B goes high. When point B goes high the TIP102 (driver) is energized and point C goes low which takes point D low. Since the solenoid supply voltage now has a path to ground, the solenoid is energized.
We already know that test point D will read low and we can’t test it further since we disabled the solenoid voltage (it will read low no matter what). Plus, since our solenoid is energized it has to be low, the question is why and we’ll start with test point A.
If test point A reads high, the LS374 is good. If it reads low the IC is bad. If the IC is bad you’ve probably found the problem, but you should still test the transistors using continuity, as described below, after you have pulled the board out.
If the LS374 tests good, go on to test point B. If test point B is high then the 2N5401 is bad. If it reads good then check test point C and if it is low then the TIP102 is bad.. In either case it’s a good idea to replace all three transistors when one goes bad.
At this point you should know what components need replacement and can pull the board. Also, always check the solenoid and solenoid diode if you have blown transistors. The solenoid should read greater than 3 Ohms.
Testing Transistors with a DMM
Note: You can do this test with the circuit board installed in the game, but the power must be off. Surrounding circuitry can sometimes cause misleading readings. If in doubt, remove the transistor from the board and test it.
For a standard PNP put the negative, or black lead, on the middle leg (the base). Note: The TIP36C and TIP102 transistors have a different form factor, the base is on the left pin instead of the middle (hold the transistor with the metal side away from you and the legs pointing down). Following are the test procedures for each type of transistor (readings are out of circuit).
2N5401
- Put the DMM’s black lead on the center leg (the base) of the transistor.
- Test to each outside leg with the red lead.
- You should get a reading between .3 – .8 volts on each.
- Put the red lead on the center leg of the transistor.
- Test to each outside leg with the black lead.
- Your DMM should read open on each.
TIP36C
- Put the DMM’s black lead on the left leg of the transistor.
- Test to the middle leg and the right leg with the red lead.
- You should get a reading between .3 – .8 volts on each.
- Put the red lead on the left leg of the transistor.
- Test to the middle leg and the right leg with the black lead.
- Your DMM should read open on each.
TIP102
- Put the DMM’s red lead on the left leg of the transistor*.
- Test to the middle leg and the right leg with the black lead.
- You should get a reading between .3 – .8 volts on each.
- Put the black lead on the left leg of the transistor.
- Test to the middle leg and the right leg with the red lead.
- Your DMM should read open on the middle leg and about 1.9V on the right leg.
I have a Bally 8-ball machine. Standard, not the Deluxe. Multiple problems. Machine was heavily used commercially, and I am trying to bring it back to life. First issue was a left flipper that would not function. Using your information (Thanks!), I tracked it down to a shorted primary core wiring. Secondary winding to allow flipper to stay active was OK. I replaced the solenoid, and it now works great.
Next, I had something blowing the fuse whenever I turned it on. Tracked it down to the bottom bumper and the extra chime. I disconnected leads from both running to the transistor and machine now powers up and works at about 90%. Resistance measurements show zero ohms for both transistors, so I know I need to replace them and when I do, I will check out the resistors, diodes, and capacitors in those circuits. Solenoids are fine.
Next, the outhole kicker and the side return kicker will not activate. I shorted each solenoid to ground momentarily and both solenoids fired just fine. Transistor check showed resistance at Q4 and Q8, so I don’t think it is a transistor problem. Only thing left appears to be a switch (or switches), but when I depress the ball return kicker, other things on the board activate. Could it still be the switch? I have original Bally wiring diagrams and books on troubleshooting, etc., but no true schematic. Was wondering if you have any guidance on what to check next or how to confirm it is a switch. These leaf switches can be a real pain, but I am wondering if it could be a capacitor or diode in the circuit that is causing my problem since the switch fires other items. The Left Kicker Return, for example, shows 5 switches. Only four of them show accompanying diodes and only one of those diodes is actually labeled and identified (CR4). Do the other diodes actually exist? Is this a leaf switch with 5 blades or are there 5 switches? You can tell I am confused.
Thanks!
Wow. You have done a lot of great troubleshooting.
We suggest the following steps:
* Get a circuit diagram. You can download it from the IPDB. Or purchase one from The Pinball Resource or Marco. https://www.ipdb.org/search.pl
* If the resistance on the transistor is zero, it almost certainly is shorted. We suggest reading up on transistors and testing them here. https://staging.homepinballrepair.com/understanding-pinball-ss-transistors-diodes-rectifiers/
* Yes, check those coil diodes. If they go bad, it is usually the leads that break. Pry on them lightly with a small screwdriver.
* We are not sure how you know that multiple switches are closed as the limited Bally switch test will display only one closed switch. But if multiple things fire, that sure is a good indication. But each switch has to have a diode in series with the switch. Some of the switches have to have a cap across them or the switch will not be sensitive enough. Ex: 8 Ball standing target. We suggest reading the section on the switch matrix. https://staging.homepinballrepair.com/pinball-switch-lamp-matrix-troubleshooting/
* No switch on that pin has 5 leafs. The circuit diagram will show each diode and which switch must have a cap.
* Occasionally, a cap can short which would leave the switch closed. First thing you should do is remove the pinball and go into the switch matrix test. If a switch reads closed, fix it.
* If a coin door switch is bent and closed, that can cause issues because some of the coin switches do not have diodes. And if a switch wire gets shorted to ground, often at the coin door hinge, the switches will go nuts.
Let us know how it works out.
Hope you guys might have some tips.
I have a Mata Hari table that I’ve modernized all of the PCBs (MPU/Lights/Solenoids), and I am chasing a loss of 43v (blows fuse) as soon as switched on. Traced it back to under the playfield, as I remove the 1A fuse there, it stays up, flippers work, scoring counters, but no solenoids. I’m assuming there maybe is a solenoid that is shorted, I’ve been thru the diodes so far, but nothing of note. Anywhere else I can look?
Thanks!
There is a wiring diagram in the manual. It shows a 1 amp slo blo fuse. That fuse feeds all the solenoids as you have found. It is likely that one of the solenoids locks on as soon as it is powered up. That usually means that one of the solenoid driver transistors is blow.
The easiest thing to do is to check all the transistors. https://staging.homepinballrepair.com/understanding-pinball-ss-transistors-diodes-rectifiers/#transistor
That is a link to our page that tells how to test transistor. Go to the part “TESTING TRANSISTORS WITH A DMM”. Note that the power must be off. To simplify things, we would disconnect the plugs that go to the coils. They are J5, J1 (outhole and saucer), J2 (the chimes – not covered by this fuse), J3 (the knocker – not covered by this fuse). These transistors are NPN. The transistors in question are listed in your schematics and are Q4, Q13, Q9, Q12, Q16, Q11, Q10, Q14, & Q8. Not sure we got them all, so check your schematic.
These transistors are a SE9302 on the original boards, but you have new boards so we do not know if they used the same one.
Some of these newer boards have indicator lights to show if a transistor was blow. You could unplug J5 & J1, power up and see what it indicates.
Another way to troubleshoot is to look at all the coils and see if any one looks burned or otherwise overheated. Measure the resistance of each coil and compare to similar coils.
And yet another way is to sacrifice another fuse, put one in, lift up the playfield, have someone else turn it on and hope you can see which coil locks on.
This problem can be caused by a broken diode on the coil. Take a small screwdriver and lightly try to pry the diode on each coil under the playfield (except that the flippers are not involved here) and see if any need to be replaced.